O Mágico CI 555
O circuito integrado 555 é usado em uma vasta gama de aplicações como um um oscilador de alguns hertz até centenas de hertz, um temporizador (timer) de microssegundos até cerca de 30 minutos ou como um interruptor liga-desliga, tudo isso apenas por meio de resistores e capacitores externos. Em outras palavras, ele pode operar nos modos astável, monoestável e biestável.
É composto por dezenas de transistores bipolares ou MOS, dois diodos e pouco mais de uma dúzia de resistores (dependendo do fabricante) embutidos nos encapsulamentos DIP (duplo em linha), SO8 (SMD), ambos de 8 pinos e LCCC de 20 pinos. Existem também as versões de metal TO-99 e plástico TSSOP de 14 pinos, porém estes são mais raros de encontrar no mercado. Nota-se na foto abaixo que a identificação dos pinos nos invólucros DIP8 e SO8 obedece ao padrão geral, ou seja, eles são identificados a partir da marca e/ou chanfro impressos em seu corpo e no sentido anti-horário (trigonométrico).
|
| 555 nas versões DIP8 e SO8 (SMD) da Texas Instruments |
|
![]() |
| 555 - versão TSSOP de 14 pinos |
|
| Hans Camenzind |
Um pouco de história...
A ideia do integrado 555 surgiu em 1970, quando o engenheiro eletrônico suíço Hans Camenzind (1934-2012) estava trabalhando em um circuito chamado PLL (Phase Locked Loop - Elo de Bloqueio de Fase). Com algumas modificações, ele poderia funcionar como um simples temporizador: você o acionaria e o circuito funcionaria por um determinado período.
Inicialmente, o departamento de engenharia da Signetics rejeitou a ideia, uma vez que ela já vendia componentes que os clientes podiam combinar para fazer temporizadores. Mas Camenzind insistiu e procurou Art Fury, gerente de marketing da empresa, que apoiou o projeto.
Hans passou quase um ano testando protótipos de protoboard, desenhando os componentes do circuito em papel e cortando folhas de filme de mascaramento Rubylith. Na época, integrar componentes eletrônicos no encapsulamento que conhecemos hoje não era tão simples. Ele trabalhou muito para conseguir uma configuração não apenas funcional, mas também viável para a construção do integrado. "Foi tudo feito à mão, sem computador", diz.
|
| Molde de silício do primeiro chip 555 (1971) |
O projeto original do 555 tinha 9 pinos e foi revisado em meados de 1971. Em vez de usar uma fonte de corrente constante, Camenzind usou alguns resistores e com isso, os 9 pinos foram reduzidos para 8 afim de que o circuito pudesse caber em um encapsulamento de 8 pinos em vez de um de 14 pinos. Seu projeto final tinha 23 transistores bipolares, 16 resistores e 2 diodos. Este projeto revisado passou por uma segunda análise com os protótipos concluídos em outubro do mesmo ano: NE555V (plástico DIP) e SE555T (metal TO-99). A versão de 9 pinos já havia sido divulgada por outra empresa fundada por um engenheiro que compareceu à primeira revisão e se aposentou da Signetics; essa empresa retirou sua versão logo após o lançamento do 555, em 1972. Posteriormente foi fabricado por outras 12 empresas e o componente logo se tornou um produto campeão de vendas.
Vários livros relatam que o nome 555 tem origem no divisor formado por três resistores de 5 kΩ que servem de referência de tensão para os comparadores do integrado. Porém, muitos anos depois, Camenzind afirmou que o número foi escolhido por Art Fury: "Ele achava que o componente iria vender muito". E foi o que aconteceu!
Curvas e especificações
Os parâmetros abaixo aplicam-se aos integrados da Signetics e da Texas Instruments. Já os 555 de outros fabricantes podem ter especificações diferenciadas dependendo do uso a que se destinam (militar, médico, etc.) ou do fabricante.
NE555 Signetics
LM555 Texas Instruments
| Parâmetro | Valor(es) |
|---|---|
| Tensão de alimentação (VCC) | 4,5 até 16 V * |
| Corrente de alimentação (VCC = 5 V) | 3 até 6 mA |
| Corrente de alimentação (VCC = 15 V) | 10 até 15 mA |
| Corrente de saída (máxima) | 200 mA |
| Frequência de oscilação (máxima) |
100 kHz (TI)
200 kHz (Sig) |
| Tensão limiar de saída (VCC = 5 V) | 4 V |
| Tensão limiar de saída (VCC = 15 V) | 11 V |
TLC555 (CMOS) Texas Instruments
| Parâmetro | Valor(es) |
|---|---|
| Tensão de alimentação (VCC) | 2 até 15 V |
| Corrente de alimentação (VCC = 2 V) | 250 μA |
| Corrente de alimentação (VCC = 15 V) | 600 μA |
| Corrente de saída (máxima) | 150 mA |
| Frequência de oscilação (máxima) | 2 MHz |
| Tensão limiar de saída (VCC = 2 V) | 1,9 V |
| Tensão limiar de saída (VCC = 15 V) |
14,2 V
|
As curvas típicas de desempenho, que demonstram o alto nível de precisão e estabilidade do 555 são reproduzidas na figura abaixo. A precisão inicial da temporização no modo monoestável varia em torno de 1% do valor calculado e apresenta uma variação desprezível (0,1%/V) na tensão de alimentação. Portanto, as variações de tensão por longos períodos de tempo poderão ser ignoradas e a variação da temperatura, desprezada (50 ppm/ºC, ou seja, 0,005%/ºC).
|
| Curvas características do integrado 555 bipolar |
Estrutura
Internamente o 555 possui:
- um divisor resistivo;
- dois amplificadores operacionais configurados como comparadores;
- um biestável RS Latch, também conhecido como flip-flop (vide Nota 1);
- um transistor bipolar (figura 1) ou MOS (figura 2);
- um amplificador inversor
![]() |
| Figura 1 - Estrutura interna do 555 (versão bipolar) |
![]() |
| Figura 2 - Estrutura interna do 555 (versão CMOS) |
![]() |
| Figura 3 - Esquema interno do 555 (versão bipolar) |
![]() |
| Figura 4 - Esquema interno do 555 (versão CMOS) |
As figuras 1, 3 e 4 são destacadas com a mesma cor para entender como o chip é constituído:
Voltage Divider (divisor de tensão)
Entre o pino 8 (Vcc) e o pino 1 (GND), há um divisor composto por três resistores idênticos (5 kΩ na versão bipolar e 100 kΩ na versão CMOS) que fornecem as tensões de referência aos dois comparadores. O pino 5 (CONT, CV, CTRL) está conectado à entrada inversora (- ou "bolinha") do primeiro comparador e ao divisor resistivo, permitindo que uma tensão externa controle as seguintes tensões de referência:
- Quando o pino 5 não é acionado, este divisor cria uma tensão de referência superior de 2/3 Vcc e uma tensão de referência inferior de 1/3 Vcc (figura 5).
- Quando o pino 5 é acionado, a tensão de referência superior será V CONTROL e a tensão de referência inferior será metade de V CONTROL, que pode ser controlada por um potenciômetro ou diodo zener como mostra a figura abaixo.
Além disso, este pino também permite a entrada de modulação, variar a tensão no pino 6 para que o primeiro comparador ressete o flip-flop, compensar as variações de capacitância no modo monoestável e o desacoplamento dos resistores internos por meio de um capacitor de passagem (bypass), evitando que ruídos de comutação venham a interferir no funcionamento do integrado. (vide Nota 2)
Threshold Comparator (comparador de limiar)
A entrada inversora (- ou "bolinha") deste comparador é conectada à tensão de referência superior do divisor de tensão e a entrada não inversora (+) é conectada ao pino 6 (THRES ou limiar). Quando a tensão neste pino é maior que 2/3 Vcc (exceto quando o pino 5 (CONT) é acionado por um sinal externo), o biestável (flip-flop) é desativado, fazendo com que a saida - pino 3 (Output) - vá para zero volt (GND) e nível lógico baixo LOw.
Trigger Comparator (comparador de disparo)
Neste comparador a entrada não inversora (+) é conectada à referência inferior do divisor de tensão e a entrada inversora (- ou "bolinha") é conectada ao pino 2 (TRIG ou disparo). Quando a tensão neste pino cai abaixo de 1/3 Vcc (exceto quando o pino 5 é acionado por um sinal externo), o biestável é ativado e a saída (Output) vai para o nível lógico alto HIgh (até 1,7 V abaixo de VCC na versão bipolar ou VCC na versão CMOS). Enquanto o trigger for mantido em baixa tensão, o bloco Output permanecerá no nível HI.
Flip-Flop (biestável) - vide Nota 1
Um biestável RS Latch armazena o estado do temporizador e é controlado pelos dois comparadores. O pino 4 (RESET) substitui as outras duas entradas; portanto, o flip-flop (e todo o temporizador) pode ser reinicializado a qualquer momento, direcionando-o para GND, mas o tempo não começa novamente até que este pino suba aproximadamente acima de 0,7 volts. Este pino RESET substitui o Trigger (TRIG), que por sua vez substitui o Threshold (THRES). Caso o pino 4 não seja usado, ele deve ser conectado a VCC para evitar que ruídos elétricos causem uma reinicialização (reset) acidental.
Output (saída)
A saída do flip-flop é seguida por um estágio amplificador inversor com excitadores de saída push-pull que é acionado para o nível LO (GND) ou nível HI (até 1.7 V abaixo de VCC para os 555 bipolares ou VCC para os 555 CMOS). Tem como finalidade aumentar a corrente de saída para torná-lo compatível com os integrados TTL e CMOS. Para os 555 bipolares, o pino 3 (OUT) fornece até 200 mA e os 555 CMOS de 100 mA a 150 mA. O amplificador inverte o sinal Q proveniente do flip-flop na sua entrada, isto é, a saída (OUT) do CI é Q. No caso dos 555 bipolares, se este pino acionar uma entrada sensível de um chip lógico digital, pode ser necessário usar um capacitor de desacoplamento de 100 a 1000 pF (entre este pino e GND) para evitar o disparo duplo.
Discharge (descarga)
Bloco composto por um transistor interno NPN de coletor aberto na versão bipolar ou MOS de dreno aberto na versão CMOS. O pino 7 (DISCH) quase sempre é usado para descarregar um capacitor em conjunto com o bloco de saída (Output), ou seja, o transistor está conduzindo (saturado) quando Output está em nível LO e cortado quando em nível HI. No modo biestável e no disparador Schmitt, este pino não é usado, o que permite que ele seja usado como uma saída alternativa.
Pinagem
Na figura abaixo, os pinos vermelhos correspondem à alimentação; os verdes, as entradas; e os azuis, as saídas do integrado.
| Pino | Nome | Função |
|---|---|---|
| 1 | GND | Ground (terra ou massa) |
| 2 | TRIG, TR | Trigger (disparo) Uma tensão baixa (< 1/3 Vcc) neste pino ativa o biestável interno e a saída. |
| 3 | OUT |
Output (saída) A saída permanecerá em Vcc durante um determinado tempo. |
| 4 | RESET, R, RST | Reset (reinicialização) O intervalo de temporização pode ser interrompido pela aplicação de um pulso de reset. |
| 5 | CTRL, CONT, CV | Control Voltage (tensão de controle) Permite acesso ao divisor interno de tensão (2/3 Vcc). |
| 6 | TH, THR, THRES | Threshold (limiar) Uma tensão alta (> 2/3 Vcc) neste pino desativa o biestável interno e a saída. |
| 7 | DIS, DISCH |
Discharge (descarga) Quando a saída está em Vcc, o capacitor conectado a este pino é descarregado. |
| 8 | VCC, V+ | Voltage (tensão positiva) da fonte, que deve estar
entre 5 e 15V. Caso a polaridade for invertida o integrado sofrerá danos IRREVERSÍVEIS! |
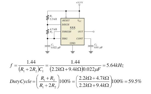
| Frequência | R1 | R2 | C | Duty Cycle |
|---|---|---|---|---|
| 0,1 Hz | 8,2 kΩ | 68 kΩ | 100 μF | 52,8% |
| 1 Hz | " | " | 10 μF | " |
| 10 Hz | " | " | 1 μF | " |
| 100 Hz | " | " | 100 nF | " |
| 1 kHz | " | " | 10 nF | " |
| 10 kHz | " | " | 1 nF | " |
| 100 kHz | " | " | 100 pF | " |
Na configuração astável, o 555 atua como oscilador, emitindo ondas retangulares com uma frequência determinada em hertz (Hz). Usa dois resistores, () e (), e o capacitor . Os pinos 2 e 6 são conectados entre o capacitor e o resistor (); portanto, eles recebem a mesma tensão.
Inicialmente, o capacitor está descarregado e portanto, o pino 2 de disparo (TRIG) recebe tensão zero, que é menor que 1/'3 da tensão de alimentação (VCC). Consequentemente, o pino de disparo faz com que a saída (OUT) suba e o transistor de descarga interno vá para o modo de corte.
![]() |
| Figura 7 - Desigualdade das curvas do capacitor (a) e dos tempos tL e tH (b) |
Tempo de carga de C (nível alto)
onde:
- é o tempo alto (High) em segundos (s)
- e em ohms (Ω)
- em farads (F)
- é abreviação do logaritimo natural (neperiano) de 2 (0,693147), embora em algumas publicações ou documentações (datasheets) do 555 ou 556 possa aparecer como , , ou .
Tempo de descarga de C (nível baixo)
onde é o tempo baixo (Low) em segundos
Se o valor de () for bem menor que (), por exemplo, = 1 kΩ e = 100 kΩ, a saída será quase simétrica (em torno de 99,9 %), pois o tempo de carga será aproximadamente igual ao de descarga , como mostra a figura abaixo:
![]() |
| Simetria das curvas do capacitor e dos tempos tH e tL |
O período (total) de um ciclo de oscilação é:
- Como a frequência da oscilação é o inverso do período , vem:
- Os valores são determinados pelo ábaco da figura 6 ou calculados pela fórmula abaixo:
sendo:
- em hertz (Hz)
- e em megohms (MΩ)
- em microfarads (μF)
Nota: em algumas publicações ou datasheets do 555 ou 556, pode aparecer como , , ou .
Exemplo (vide Nota 6)
Um circuito 555 astável possui os seguintes valores:
- 1 = 1 kΩ (0,001 MΩ)
- 2 = 1 MΩ
- = 470 nF (0,47 μF)
A frequência teórica deste astável será de:
O primeiro ciclo levará consideravelmente mais tempo do que o tempo calculado, pois o capacitor deve carregar inicialmente de 0 V a 2/3 de VCC desde a inicialização, mas apenas de 1/3 de VCC a 2/3 de VCC em ciclos subsequentes. Seus usos incluem pisca-pisca de LED, de xenon, geradores de pulso, relógios, geradores de tom, alarmes de segurança, vibradores, moduladores por largura de pulso (PWM), etc.
Para frequências máximas, recomenda-se que os resistores não tenham valores menores que 1 kΩ e o capacitor não seja menor que 500 pF. Da mesma forma, para frequências mínimas, os resistores não podem ter valores maiores que 3 MΩ e o capacitor não pode ter valor maior que 2200 μF. Esta última limitação também é válida para o modo monoestável.(vide Nota 4)
No caso dos 555 bipolares, valores de menores que 1 kΩ devem ser evitados para que a saída fique saturada próxima de zero volts durante a descarga e também para não danificar o transistor de descarga interno, cujo limite de carga é de 200 mA, ou seja, (pela Lei de Ohm, ).
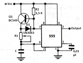
Ciclo de trabalho mais curto
![]() |
| 555 no modo astável com diodo 1N4148 para obter um ciclo menor |
No modo astável, para criar um ciclo de trabalho menor que 50%, ou seja, um ciclo ativo maior que o ciclo de repouso, um diodo como o 1N4148 pode ser colocado em paralelo com , com o cátodo ligado no capacitor . Dessa forma, o diodo coloca em curto e carrega apenas pelo resistor durante a parte alta do ciclo (), de modo que o intervalo alto depende apenas de e , com um ajuste baseado na queda de tensão no diodo. Essa queda retarda o carregamento no capacitor, de modo que o nível alto seja maior do que o esperado e frequentemente citado . A descarga desse capacitor se realiza por , pois agora se encontra reversamente polarizado. Ao fazer > , o tempo de descarga para será bem maior que o de carga e, com isso, o sinal de saída ficará mais tempo no nível baixo do que no nível alto . O baixo será o mesmo que acima, ou seja, . Com o diodo, o tempo alto será:
onde ou (forward voltage - tensão direta) é quando a corrente dele é 1/2 de , que depende do tipo de diodo e pode ser encontrada em datasheet ou medida. Quando é pequeno em relação a , este carregamento é mais rápido e se aproxima da equação , porém é mais lento quando estiver mais próximo de ..
Por exemplo, quando e , o tempo alto é , que é 45% mais longo que o esperado . Já quando e , o tempo máximo é , que está mais próximo do esperado . A equação reduz para o esperado se .
PWM (Pulse Width Modulation - modulação por largura de pulso)
A forma mais simples de se controlar uma carga qualquer num circuito é pela colocação de um resistor variável (reostato) em série, que permite dosar a corrente.
Este controle é denominado linear ou analógico, pois controla linearmente a corrente na carga. No entanto, ele apresenta sérias desvantagens se quisermos ter um controle perfeito. Quando ligamos uma resistência em série, ela provoca uma queda de tensão, mas dissipa calor e perde a potência que deveria ser aplicada a carga, o que é inaceitável. A melhor solução e que é adotada na maioria dos dispositivos em que desejamos controlar a potência aplicada, como fontes chaveadas, carregadores de celulares, controles de motores é a que faz uso de pulsos.
Se alimentarmos uma carga com pulsos, ela vai receber na média 50% da potência. Podemos calcular a potência pela porcentagem que o pulso representa e área em relação ao sinal completo. A vantagem de usar pulsos é que podemos controlar a potência aplicada mudando a largura do pulso e, portanto, o ciclo ativo.
Com pulsos mais estreitos temos menor potência média aplicada a carga e com pulsos mais largos, potência maior, ou seja, podemos ir de cerca de 1% a 99% do controle. Porque não o controle total de 0 a 100%? Com “0” simplesmente cortamos a alimentação e com 100% aplicamos a tensão diretamente. Portanto, é vantajoso manter o circuito gerador de pulsos funcionando. Controlamos então a carga variando a largura do pulso produzido, ou seja, modulando a largura do pulso, daí o nome PWM.
Nesta modulação, quando aumentamos ou mudamos a largura do pulso, a sua separação ou tempo baixo diminui na mesma proporção de modo que a frequência se mantém.
Para obter um controle melhor desse ciclo ativo, uma solução seria implementar um modo de fazer com que a corrente de carga tenha um percurso diferente da corrente de descarga. Conseguimos isso com um diodo no circuito astável 555 descrito no item Ciclo de trabalho mais curto.
A melhor forma de termos um legítimo gerador PWM é a mostrada na figura abaixo em que, ao mesmo tempo, controlamos a carga e descarga de modo a manter seus tempos constantes. Quando corremos o cursor do potenciômetro de 100 K da esquerda para a direita, ao mesmo tempo que aumenta a resistência de carga (através de ), diminui a resistência para a descarga, através de e com isso a soma dos tempos e a frequência se mantém constante, bem próximo de um PWM ideal.
![]() |
| Circuito PWM com 555 |
Duty Cycle (ciclo de trabalho)
È um termo usado em eletrônica e telecomunicações que descreve a fração de tempo em que um sinal ou sistema está num estado ativo. No caso do 555 astável, o duty cycle é a razão entre o tempo em nível alto e o período da oscilação. É determinado pela fórmula:
Astável Simétrico
Duas formas de se obter uma simetria de 50% são mostradas nas figuras abaixo. No primeiro circuito, o pino 7 não é usado e a carga e a descarga do capacitor ocorrem pelo mesmo trajeto (pinos 2-6 ao pino 3 via resistor ) por meio de realimentação (feedback), o que garante uma saída simétrica. O valor de deve ser igual ou maior que 10 kΩ para não carregar a saída (OUT). Por outro lado, o circuito garante a mesma simetria sem necessitar de divisão de frequência, já que o capacitor carrega exponencialmente através do resistor , tendendo a Vcc.
No circuito abaixo, a saída é retirada do pino 7 (DIS) com o resistor pull-up ligado ao Vcc.
![]() |
| Figura 8 - Ábaco para determinar os valores do monoestável |
| t | R | C |
|---|---|---|
| 100 μs | 91 kΩ | 1 nF |
| 1 ms | " | 10 nF |
| 10 ms | " | 100 nF |
| 100 ms | " | 1 μF |
| 1 s | " | 10 μF |
| 10 s | " | 100 μF |

A largura ou duração do pulso de saída pode ser aumentada ou reduzida de acordo com a necessidade da aplicação ajustando-se os valores de () e ().
Quanto maior a constante de tempo , mais tempo leva para a tensão em chegar a 2/3 de VCC. O intervalo de
tempo necessário para carregar é determinado pelo ábaco da figura 8 ou pela fórmula:
onde:
-
é o tempo em segundos
-
é o valor do resistor em megohms
-
é a capacitância em microfarads
-
pode ser exibido como
em algumas publicações ou datasheets do 555 ou 556 ao invés do logaritmo natural de 3 (1,098612)
Ao usar o 555 no modo monoestável, o intervalo de tempo entre quaisquer dois pulsos de disparo deve ser maior que a constante de tempo .
Exemplo (vide Nota 6)
Um monoestável 555 possui os seguintes valores:
= 1 MΩ
= 220 μF
O tempo teórico deste monoestável será de:
-
(quatro minutos)
Este integrado não consegue chegar a grandes valores de tempo como
desejamos para certas aplicações. Um dos motivos é a fuga dos capacitores eletrolíticos que normalmente são usados nestes casos. Um capacitor muito grande
pode ter uma fuga suficientemente alta. Essa fuga representa uma
resistência de tal valor mais o resistor ligado em série, e com isso, a tensão no capacitor
nunca chega aos 2/3 de Vcc.
Uma vez disparado, ele nunca se carrega até o ponto de disparo e o
circuito não funciona. Outro motivo é o próprio resistor que não pode
ser muito maior que a fuga representada pelo capacitor usado.
Portanto, recomenda-se que o valor de
não seja maior que 1 MΩ com capacitores comuns (vide Nota 4) e no máximo 3,3 MΩ com capacitores de excelente qualidade, e que o
valor de
não seja maior que 2200 μF, com o qual se chega a uma hora de
temporização, ou mais com bons capacitores, mas com algum risco, Da mesma forma, para não ultrapassar os limites inferiores de tempo, é
recomendado não usar capacitor menor que 500 pF e que o resistor
não seja menor que 1 kΩ, pois do contrário o transistor NPN de descarga poderá danificar-se.
Suas aplicações incluem temporizadores, detector de pulso, chaves
imunes a ruído, interruptores de toque etc.
"O integrado 555 monoestável, usado em temporizadores comuns, como todos os outros semelhantes, apresenta um inconveniente: se usarmos capacitores de grandes valores, ou resistores de valores elevados, ou os dois, para obter longos intervalos de tempo, tornamos o circuito instável. Tudo isso limita sua aplicação a intervalos de tempo que não ultrapassam meia hora".
(Newton C. Braga, Saber Eletrônica nº 98, novembro de 1980)
Além do problema da fuga, a tensão de isolação do capacitor eletrolítico deve ser compatível com a tensão de alimentação do circuito. Ele se torna realmente um capacitor com o valor de capacitância nominal quando a tensão entre seus terminais ultrapassar 1/10 da sua tensão de isolamento. Por exemplo, um capacitor com isolamento de 100 V utilizado com uma fonte de 15 V, no circuito de um 555, as formas de onda reais têm um período muito menor que o fornecido pelos cálculos. Nesse caso, o isolamento do capacitor deveria ser de 25 V.
A figura abaixo mostra como compensar as variações de capacitância de ajustando-se a tensão do pino 6 por meio do potenciômetro em série com ligado ao pino 5.
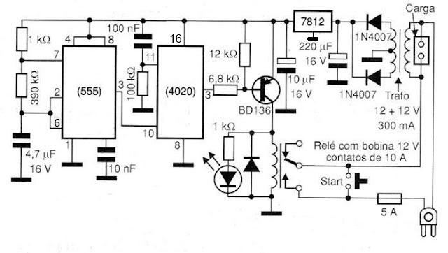
Longos períodos de tempo para o 555
No circuito 555 monoestável, considerando os
datasheets dos fabricantes do integrado, existem limites
entre o resistor e o capacitor
. Para valores maiores que 100s (1min40s), a aplicação torna-se
crítica.
As diversas possibilidades de conseguir tempos grandes com o 555 são mostradas nas figuras seguintes. Os dois temporizadores mostrados abaixo usam integrados operacionais com FET como os CA3130 e CA3140. Com isso é possível empregar resistores de valores elevados num circuito astável com o 555. A tensão de alimentação pode ficar entre 5 e 15 V. A qualidade dos resistores é fundamental.
Já o timer da figura abaixo tem como base um contador binário CMOS 4020. Com este arranjo se consegue tempos bem longos de temporização e também boa precisão. Com os valores da rede RC (390 kΩ e 4,7 μF) do 555, o tempo de funcionamento fica em torno de 7 horas. Para outros valores basta trocar o resistor e/ou capacitor. O relé e a carga a ser controlada são alimentados ao pressionarmos o interruptor Start. No final da temporização tanto o circuito quanto a carga deixam de ser alimentados. A presença da rede RC no pino 11 do 4020 faz a função de reset automático, pois o circuito é ressetado assim que é feita sua alimentação, garantindo que a contagem parta de zero. A alimentação pode ser feita com tensão de 127 V ou 220 V, bastando apenas atentar para a tensão de primário do transformador a ser utilizado que deve ser igual à da rede local.
![]() | |
|
Portanto, usando apenas um capacitor e um ou dois resistores, o intervalo de tempo durante o qual a saída permanece em nível HI e LO pode ser ajustado(a) de acordo com a necessidade de aplicação.
Biestável
|
| 555 biestável e o símbolo RS Latch (vide Nota 1) |
Disparador Schmitt (Schmitt Trigger)
O 555 pode ser usado como disparador Schmitt, que transforma uma entrada senoidal em uma saída digital limpa.
Os pinos 2 (TR) e 6 (THR) dos comparadores são interligados e polarizados
através do divisor formado pelos resistores e de valores iguais na metade da tensão Vcc. Como o comparador Threshold é acionado a 2/3 da tensão Vcc e o Trigger a 1/3, o divisor resistivo centraliza o ponto de operação em 1/2
Vcc. A onda senoidal, conectada na entrada através de um capacitor aos pinos 2 e 6, deve ter intensidade suficiente para excitar os níveis de disparo
dos comparadores e exceder os níveis de referência. Isso faz com que o flip-flop interno seja ora armado, ora inicializado, formando uma saída de onda quadrada. Os sinais de entrada e saída poderão ser observados na figura acima; nota-se um defasamento de 180º entre ambos. O pino 4 (Reset) está conectado ao pino 8. A tensão de alimentação pode situar-se entre 5 e 15 Vcc.
Este circuito poderá ser usado no controle de uma série de contadores binários ou de contadores divisores por N, adaptando uma onda senoidal de 60Hz de referência, retirado de um transformador de 6V (secundário). Sua maior vantagem reside no fato de que este circuito faz a conversão do sinal senoidal de 60 Hz sem dividir a frequência de entrada, como ocorre com o tipo convencional que a divide por dois.
![]() |
| Estrutura interna da figura 1 redesenhada com circuitos lógicos e controle de ajuste de limiar |
![]() |
| Outro 555 disparador Schmitt e respectivas formas de onda |
556 (versão dupla)
![]() |
| OBS: as cores dos pinos são as mesmas do integrado 555 (ver item Pinagem) |
![]() |
| Estrutura interna do 556 |
558 (versão quádupla)
![]() |
| NE558 fabricado pela Signetics |
![]() |
| Estrutura interna de um dos temporizadores do 558 |
![]() |
| OBS: as cores dos pinos são as mesmas do integrado 555 (ver item Pinagem) |
![]() |
| 558 no modo astável |
Na configuração astável, são necessários apenas um resistor e um capacitor para oscilar; porém, é preciso acoplar no mínimo dois dos quatro temporizadores do 558. O período de tempo é igual ao produto de e . As saídas (OUT) são acopladas diretamente à entrada de disparo (TR) oposta. O ciclo de trabalho pode ser definido pela proporção de para de quase zero a quase 100%. Os resistores devem estar conectados ao Vcc para completar o circuito, já que a saída do 558 é do tipo coletor aberto.
No modo monoestável, todos podem ser ligados juntos, em tandem, para aplicações de cronometragem sequencial de várias horas, como mostra a figura abaixo.
![]() |
| Timer de duas horas com o 558 |
A saída (OUT) do 558 é um coletor aberto que requer um resistor pull-up () para Vcc e consequentemente opera em nível baixo (LO). Ela tem capacidade de suportar até 100mA por unidade, mas não pode exceder a dissipação de energia e a temperatura de junção da matriz e do invólucro.
Devido ao pouco espaço disponível no invólucro DIP16, um único reset (RST) foi disponibilizado para reinicializar simultaneamente os quatro temporizadores para o estado LO. Durante a reinicialização, o gatilho é desativado. Após o término do reset, a tensão de disparo deve ser alta, e em seguida, baixa para implementar o acionamento. A tensão de RST deve ser reduzida para menos de 0,8 V para garantir a reinicialização. Por sua vez, a função Timing (T ou TIM) substitui o Threshold existente nos integrados 555 e 556, uma vez que o coletor do transistor de descarga está ligado internamente ao pino T ou TIM.
Pelo mesmo motivo, uma única tensão de controle (CV) também é disponibilizada no 558. Isso permite que a tensão limite seja modulada, controlando, portanto, a largura de pulso de saída e o ciclo de trabalho apenas com uma única tensão de controle externa. A faixa dessa tensão de controle é de cerca de 0,5 V a Vcc menos 1 volt. Isso dará uma variação de tempo de ciclo de cerca de 50:1. Em um temporizador sequencial controlado por tensão, os períodos de temporização permanecem proporcionais ao longo da faixa de ajuste. Os pinos 5 (Vcc) e 12 (GND) alimentam os quatro temporizadores. Vale a mesma recomendação do uso do capacitor de desacoplamento entre esses dois pinos afim de evitar que o funcionamento de um temporizador interfira nos demais.
Para conseguir a façanha de introduzir quatro temporizadores em um invólucro DIP de 16 pinos, foram feitas as seguintes alterações:- Quatro resets (RST) estão ligados internamente ao pino 13 (558).
- Quatro tensões de controle (CV 1 a CV 4) são ligados internamente ao pino 4 (558).
- Quatro gatilhos (TR 1 a TR 4) são sensíveis à borda descendente (558), em vez de sensíveis ao nível (555).
- Dois resistores no divisor de tensão (558), em vez de três resistores (555).
- Um comparador e um inversor (558), em vez de dois comparadores (555).
- Quatro saídas (OUT 1 a OUT 4) são do tipo coletor aberto (558), em vez do tipo push-pull (555).
- Timing (TIM 1 a TIM 4) em vez de Threshold (555 e 556).
- Corrente das quatro saídas (OUT 1 a OUT 4) limitada a 100 mA (558), em vez dos 200 mA dos integrados 555 e 556.
559 (versão quádrupla)
Este integrado possui as mesmas características e pinagens do 558, com a diferença de que as quatro saídas (OUT 1 a OUT 4) são ligadas por meio de resistores pull-down ao negativo (GND); consequentemente operam no nível alto (HI).
555 (baixa tensão e corrente)
Com o uso de tensões muito baixas nas aplicações com baterias usando microcontroladores, muitos integrados tradicionais estão evoluindo rumo a versões compatíveis com estes circuitos. O 555 tradicional bipolar tem características de consumo elevado e uma faixa de tensões de 4,5 V a 15 V e correntes de saída até 200 mA.
|
| O 555 bipolar tem um consumo muito alto quando comuta, o que não ocorre com a versão 555 CMOS. |
O primeiro passo na evolução deste componente foi a versão CMOS que pode funcionar com tensões de 2 a 15 V e apresenta um consumo bem menor, com altíssima impedância de entrada e baixa corrente de comutação, item essencial em projetos alimentados por pilhas e baterias.
Com o tempo, o 555 foi se adaptando aos novos tipos de aplicação, como por exemplo no condicionamento de sinais de entrada ou saída para se obter características de acionamento diferentes das que um microcontrolador pode fornecer.
|
| ZSCT1555 no invólucro SO8 (SMD) |
![]() |
| Datasheet de 2006 |
O ZSCT1555 é uma dessas versões de alta performance com características especiais. A pinagem e as aplicações são totalmente compatíveis com a do tradicional componente. As diferenças são as características elétricas e a mais importante é a faixa de tensões de operação. Ele pode operar com tensões a partir de 0,9 Vcc. Com alimentação de 5 V o consumo deste integrado é de 140 μA contra os 170 μA do TLC555. Com 1,5 V a corrente exigida é de apenas 75 μA. Possui elementos internos que possibilitam o funcionamento com maior estabilidade técnica.
|
| MIC1557 da Microchip |
|
| Datasheet de 2017 |
Os integrados MIC1555 e 1557 podem operar com tensões de 2,7 V a 18 V e apresentam um consumo de menos de 1 μA. Com apenas o capacitor e o resistor , eles podem gerar sinais quadrados simétricos (50% do ciclo ativo). As pinagens são diferentes das versões 555 bipolar e CMOS; eles possui apenas cinco pinos em vez dos tradicionais oito pinos. Estão disponíveis nos encapsulamentos SOT-23 e TSOT-23.
|
| TS555 da STMicroelectronics |
|
| Datasheet de 2014 |
O TS555 pode funcionar com tensões de 2 V a 16 V. Destaca-se pela alta impedância de entrada (1012Ω) e pela capacidade de operar no modo astável em frequências até 2,7 MHz. O componente é do tipo CMOS e consome apenas 110 μA com 5 V e 90 μA com 3 V. Os picos de corrente na transição são reduzidos. A saída é compatível com TTL, CMOS e MOS e a pinagem é a mesma dos 555 bipolares e CMOS.
|
| ICM7555 e ICM7556 da Intersil (atual Renesas) |
|
| Datasheet de 2016 |
BD9555FVM-C (alta tensão)
![]() |
| Circuito de aplicação |
Sua principal diferença para as versões tradicionais do 555 é a capacidade de operar com tensões de entrada de 4,5 a 42 V e picos de 50 V. Esta característica o torna ideal para aplicações automotivas, como por exemplo, no controle de módulos de LEDs. As pinagens e o circuito interno são diferentes das demais versões. Os limites mínimo e máximo para o resistor e para o capacitor são de 500 Ω a 5 MΩ e de 19 pF a 18 μF, respectivamente.
Notas
- Muitos autores e publicações usam flip-flop quando estão se referindo a um latch, e vice-versa. Esses dois termos são muito confundidos na literatura técnica. Um flip-flop é disparado pela borda, enquanto um latch é disparado pelo nível. (Andrew S. Tanenbaun, Organização Estruturada de Computadores, 6ª edição, 2013. pág. 133). O biestável interno do integrado 555 e seus variantes é do tipo RS Latch.
- Se o pino CTRL não for usado, recomenda-se o uso do capacitor de desacoplamento (de 10 nF a 100 nF) entre este pino e GND para garantir que ruídos gerados por outros componentes, em especial de outros integrados 555 ou 556 não venham a interferir no seu desempenho.
- No caso de circuitos com mais de um integrado 555, é aconselhável o uso do capacitor de desacoplamento entre os pinos Vcc e GND de cada um deles para evitar possíveis interferências no circuito.
- O valor mínimo de e deve ser de 1 kΩ e o máximo de 1 MΩ; acima disso até 20 MΩ, a precisão da temporização fica comprometida. No caso do circuito astável, devem seguir este limite.
- Em 2014, muitas versões do NE558 se tornaram obsoletas.
- Os cálculos com vírgula (,) foram efetuados na calculadora do computador. No caso de resolvê-los no site DigiKey ou na calculadora comum, usar ponto (.) em vez da vírgula.
- Linear Vol. 1 DatabookSignetics Corporation, 1972, pág. 173
- 555-556 Timers DatabookSignetics Corporation, 1973
- Jung, Walter G. The IC Time Machine, Popular Electronics, novembro de 1973, pág. 54
- Robbins, Michael S. Making Noises with the 555 Timer, Popular Electronics, julho de 1974, pág. 50
- Mehler, Eitel J. B. A verdadeira máquina do tempo NE555, Revista Monitor de Rádio e Televisão nº 315, julho de 1974, págs. 80 a 82
- Maldonado, Paulo César. Montagem de um temporizador universal com CI, Revista Monitor nº 327, julho de 1975, pág. 29
- Parr, E. A. IC 555 ProjectsBernard Babani Publishing LTD, London, 1978
- Philips Linear LSI, Philips Components, 1985, págs. 5-88, 5-93, 8-57 e 8-74
- Signetics Linear LSI, Signetics Corporation, 1985, págs. 5-185 a 5-197, 9-57 a 9-73, 9-74 a 9-78
- Berlin, Howard M. Aplicações para o 555, Editele, s/d
- Braga, Newton C. Usos para o 555, Saber Eletrônica nº 83, julho de 1979, págs. 44 a 48
- Braga, Newton C. Modulação de impulsos com o 555, Rádio e Eletrônica nº 6, 1985, pág. 35
- Braga, Newton C. Alguns projetos usando o 555, Rádio e Eletrônica nº 7, 1985, págs. 38 e 39
- Braga, Newton C. O circuito integrado 555, Revista INCB Eletrônica nº 1, dezembro de 2020, pág. 7
- Braga, Newton C. Aplicações Diferentes para o 555, Instituto NCB. 2020
- NE555, Texas Instruments, 2014
- 555 timer as Schmitt TriggerElectronics Hub, 2015
- Introdução ao 555 - modo biestávelEletrônica para Artistas, 2017
- TLC555, Texas Instruments, 2023
- Leal, Aquilino R. Mais uma aplicação para o integrado 555 (Partes I e II), Revista Monitor n°s 357 (pág. 22) e 358 (págs. 33 e 34), janeiro e fevereiro de 1978
- Leal, Aquilino R. Entendendo o 555, Saber Eletrônica nº 97, outubro de 1980. págs. 34 a 40
- Leal, Aquilino R. Conhecendo o integrado 555 1ª Parte, Saber Eletrônica nº 101, fevereiro de 1981, págs. 34 a 43
- Leal, Aquilino R. Conhecendo o integrado 555 (conclusão), Saber Eletrônica nº 102, março de 1981, págs. 50 a 59
- Leal, Aquilino R. O Superversátil CI 555, Seltron, 1982
- Leal, Aquilino R. O Timer 555 Parte I, Antenna-Eletrônica Popular vol. 92 (nº 4). julho-agosto de 1985, págs. 237 a 239
- Leal, Aquilino R. O Timer 555 Parte II, Antenna-Eletrônica Popular vol. 92 (nº 5). setembro-outubro de 1985, págs. 340 a 343
- Leal, Aquilino R. O Timer 555 Parte III, Antenna-Eletrônica Popular vol. 92 (nº 6). novembro-dezembro de 1985, págs. 420 a 423
- Leal, Aquilino R. O Timer 555 Parte VI, Antenna-Eletrônica Popular vol. 93 (nº 3). maio-junho de 1986, págs. 190 a 194
- Leal, Aquilino R. A volta do 555 Parte VIII, Compensando as Variações de Capacitância, Antenna-Eletrônica Popular vol. 99 (nº 1), janeiro-fevereiro de 1990, págs. 14 a 16
- Parr, E. A. IC 555 Projects, Bernard Babani Publishing LTD, London, 2004
- Lima, Charles Borges de. O Temporizador 555, Revista Ilha Digital, IFSC, volume 2, 2010
- Chip Hall of Fame: Signetics NE555 - A humble timer chip that became the Swiss Army knife of countless circuits, IEEE Spectrum, 30 de junho de 2017
- Gasparetti, Antonio Carlos. Timer sem microcontrolador, Revista INCB Eletrônica nº 17, julho/agosto de 2023, pág. 34

.png)















.webp)




































.jpg)
.png)



















Comentários
Postar um comentário